Wifi indstillinger vaskemaskine / vasktør Electrolux

Problem

  • Hvordan forbinder jeg produkt til wifi med app på telefon
  • Hvordan sletter jeg wifi indstillinger på maskinen
  • Hvordan aktiverer jeg wifi på maskinen
  • Hvordan aktiverer jeg remote start / fjernbetjent start på maskinen

Gælder for

  • Vaskemaskine
  • Vaske-/tørremaskine - vasktør

Løsning

Wifi opsætning kan være forskellig fra produkt til produkt.

Se i nedenstående de forskellige typer

Vaskemaskiner

Electrolux Diamond

Autodose maskine

Aktivering wifi:
Tryk på knappen On/Off og vent ca. 10 sekunder
Vælg et program ved at dreje program knappen.
Tryk på doserings knapperne 5+6 og hold dem nede samtidig, indtil der lyder et 'bip og derefter' slip knapperne.

Slette wifi indstillinger
Tryk på doserings knapperne 5+6 og holde dem nede samtidigt i 10 sekunder, indtil det andet lydsignal og der kun vises 3 streger i displayet

Remote start
Tryk på Delay start knap 8 og derefter start/pause knap 7

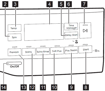
Softwater maskine

Aktivering wifi:
Tryk på knappen On/Off og vent ca. 10 sekunder
Vælg et program ved at dreje program knappen.
Tryk på Time Manager og Delay knapperne 5+6 og hold dem nede samtidig, indtil der lyder et 'bip og derefter' slip knapperne.

Slette wifi indstillinger
Tryk på Time Manager og Delay knapperne 5+6 og holde dem nede samtidigt i 10 sekunder, indtil det andet lydsignal og der kun vises 3 streger i displayet

Remote start
Tryk på Delay start knap 5 og derefter start/pause knap 7



Var denne artikel hjælpsom?

Tilbehør og reservedele

Find originale reservedele til dine Electrolux-produkter i vores webshop og få dem leveret til døren.

Til webshop